
விரிவான தயாரிப்பு விளக்கம்
| லேபிள் வேகம்: | 20-200 பிசிக்கள் / நிமிடம் (லேபிளின் நீளம் மற்றும் பாட்டிலின் தடிமன் ஆகியவற்றைப் பொறுத்து) | அடர்த்தியான லேபிள் பொருள்: | 20-200 மி.மீ. |
|---|---|---|---|
| பொருளின் உயரம்: | 30-200 மி.மீ. | லேபிளின் உயரம்: | 15-110 மி.மீ. |
| லேபிளின் நீளம்: | 25-300 மி.மீ. | விட்டம் உள்ளே லேபிள் ரோலர்: | 76 மி.மீ. |
| விட்டம் வெளியே லேபிள் ரோலர்: | 300 மி.மீ. | மின்சாரம்: | 220V 50 / 60HZ 0.75KW ஒற்றை-கட்டம் |
| இயந்திரத்தின் எடை: | 150 கிலோ | இயந்திரத்தின் அளவு: | 1600 (எல்) * 550 (டபிள்யூ) * 1600 (எச்) மி.மீ. |
| முக்கிய சொல்: | தட்டையான மேற்பரப்பு லேபிள் விண்ணப்பதாரர் | மாதிரி 1: | HAP200 |
| மாதிரி 2: | HAP300 |
தானியங்கி பிளாட் மேற்பரப்பு லேபிள் அப்ளிகேட்டர் இயந்திரம், SUS304 எஃகு பொருளாதாரம் தானியங்கி மேல் மற்றும் பக்க லேபிளிங் இயந்திரம்
விண்ணப்பம்:
தானியங்கி பிளாட் மேற்பரப்பு லேபிள் அப்ளிகேட்டர் இயந்திரம், SUS304 எஃகு பொருளாதாரம் தானியங்கி மேல் மற்றும் பக்க லேபிளிங் இயந்திரம் உணவு, ரசாயனம், மருந்து, ஒப்பனை, எழுதுபொருள், சிடி வட்டு, அட்டைப்பெட்டி, பெட்டி மற்றும் பல்வேறு எண்ணெய் கெட்டில்கள் போன்ற அனைத்து வகையான தட்டையான பொருட்களுக்கும் பொருந்தாது. இந்த பொருளாதாரம் தானியங்கி மேல் மற்றும் பக்க லேபிளிங் இயந்திரம் தட்டையான பக்க லேபிளிங்கிற்காக. பொருளாதாரம் தானியங்கி மேல் மற்றும் பக்க லேபிளிங் இயந்திரம் இதற்கு ஏற்றது:

அம்சங்கள்:
- பிரதான உடல் SUS304 எஃகு மற்றும் உயர் தர அலுமினிய அலாய் மூலம் தயாரிக்கப்படுகிறது.
- லேபிளிங் தலை ஜப்பானில் இருந்து இறக்குமதி செய்யப்படும் மேம்பட்ட படி மோட்டார் மூலம் இயக்கப்படுகிறது.
- அனைத்து மேஜிக் கண் ஜப்பானில் தயாரிக்கப்பட்ட மேம்பட்ட புகைப்படக் கண்டுபிடிப்பான்.
- பி.எல்.சி கட்டுப்பாட்டு அமைப்பு மனித இடைமுகத்துடன் பொருத்தப்பட்டுள்ளது, இதில் 60 குழுக்கள் நினைவக அலகு அடங்கும்.
- லேபிளிங் நிலை மற்றும் உயரம் சரிசெய்யக்கூடியது.
- போக்குவரத்து உயரத்தை உற்பத்தி வரியின் உயரத்தால் சரிசெய்ய முடியும்.
- கன்வேயர் மற்றும் உற்பத்தி வரியுடன் இணைக்க முடியும்
- விருப்பத்திற்கான வெளிப்படையான லேபிள் மானிட்டர்.
தோற்றம் எண்ணிக்கை:

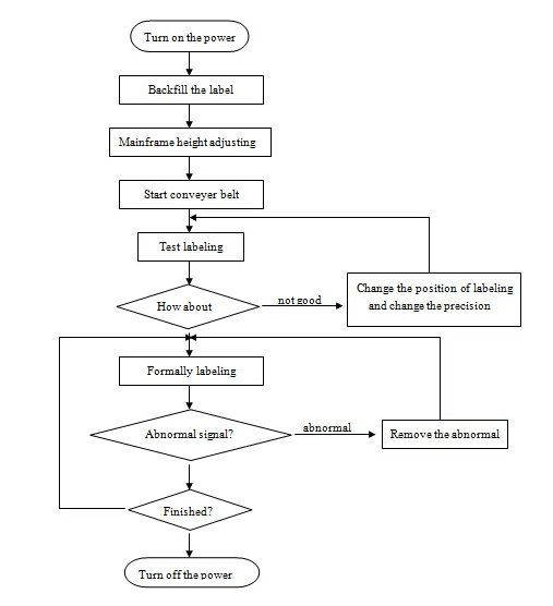
இயக்க ஓட்ட விளக்கப்படம்:

சுற்று வரைபடம்:

பேக்கேஜிங் மற்றும் கப்பல் போக்குவரத்து:
1. துறைமுகம்:ஷாங்காய்
2. பேக்கேஜிங் விவரங்கள்:மர வழக்கு ஏற்றுமதி பொதி
3. விநியோக விவரம்:கட்டணம் பெற்ற 12-15 நாட்களுக்குப் பிறகு
அடிக்கடி கேட்கப்படும் கேள்விகள்:
1) ab லேபிள் நிமிர்ந்து செல்லுங்கள்
காரணம்: லேபிளிங் வெளியீட்டு வேகம் மிக அதிகமாக உள்ளது, அல்லது சட்டசபை வரி வேகம் குறைவாக உள்ளது
தீர்வுகள்: லேபிள் வெளியீட்டு வேகத்தை மெதுவாக்குங்கள் அல்லது அசெம்பிளி கோட்டின் வேகத்தை துரிதப்படுத்துங்கள் (பாட்டில் நகரும் வேகம்).
2). லேபல் குப்பைத் தொட்டியைக் காட்டு
காரணம்:
P கலப்பை பலகை தட்டையானது அல்ல;
பலகை விளிம்பில் இருந்து தோலுரிக்கப்படுவது பாட்டிலின் அட்டையுடன் இணையாக இல்லை;
Label லேபிள் மிகவும் இலகுவாக அழுத்தப்படுகிறது
தீர்வுகள்:
கலப்பை பலகையை மாற்றவும்,
பலகை விளிம்பில் இருந்து தலாம் செய்ய பாட்டில் அட்டையுடன் இணையாக அமைக்கவும்,
லேபிள் பெல்ட்டை சரியாகச் செயல்படுத்தவும்.
குறிச்சொல்: தட்டையான லேபிள் விண்ணப்பதாரர், பெட்டி லேபிளிங் இயந்திரம்









