
விரிவான தயாரிப்பு விளக்கம்
SUS304 சர்வோ மோட்டார் தானியங்கி சுற்று பாட்டில் லேபிளிங் இயந்திரம் பி.எல்.சி கட்டுப்பாடு
விண்ணப்பம்
உணவு, ரசாயனம், மருந்து, ஒப்பனை, எழுதுபொருள், சிடி வட்டு, அட்டைப்பெட்டி, பெட்டி மற்றும் பல்வேறு எண்ணெய் கெட்டில்கள் போன்ற அனைத்து வகையான தட்டையான பொருட்களுக்கும் இந்த சர்வோ மோட்டார் தானியங்கி மடக்கு லேபிளிங் இயந்திரம் பொருந்தாது. தானியங்கி மடக்கு லேபிளிங் இயந்திரங்கள் பொருத்தமானவை

அம்சங்கள்
| செயல்பாடு | பி.எல்.சி கட்டுப்பாட்டு அமைப்பு லேபிளிங் இயந்திரத்தை இயக்க எளிதாக்குகிறது |
| பொருள் | லேபிளிங் இயந்திரத்தின் பிரதான உடல் SUS304 எஃகு மூலம் தயாரிக்கப்படுகிறது |
| உள்ளமைவு | எங்கள் லேபிளிங் இயந்திரங்கள் அறியப்பட்ட ஜப்பானிய, ஜெர்மன், அமெரிக்கன், கொரிய அல்லது தைவான் பிராண்ட் பகுதிகளை ஏற்றுக்கொள்கின்றன |
| வளைந்து கொடுக்கும் தன்மை | கிளையண்ட் அச்சுப்பொறி மற்றும் குறியீடு இயந்திரத்தை சேர்க்க தேர்வு செய்யலாம்; கன்வேரியருடன் இணைக்க தேர்வு செய்யலாம் அல்லது இல்லை. |
தொழில்நுட்ப அளவுருக்கள்

| பெயர் | தானியங்கி மடக்கு லேபிளிங் இயந்திரம் |
| லேபிளிங் வேகம் | 60-300 பிசிக்கள் / நிமிடம் |
| பொருளின் உயரம் | 25-95 மி.மீ. |
| பொருளின் தடிமன் | 12-25 மி.மீ. |
| லேபிளின் உயரம் | 20-90 மி.மீ. |
| லேபிளின் நீளம் | 25-80 மி.மீ. |
| விட்டம் உள்ளே லேபிள் ரோலர் | 76 மி.மீ. |
| லேபிள் ரோலர் விட்டம் வெளியே | 350 மி.மீ. |
| லேபிளிங்கின் துல்லியம் | ± 0.5 மி.மீ. |
| மின்சாரம் | 220V 50 / 60HZ 2KW |
| அச்சுப்பொறியின் எரிவாயு நுகர்வு | 5Kg / m2 (குறியீட்டு இயந்திரத்தைச் சேர்த்தால்) |
| லேபிளிங் இயந்திரத்தின் அளவு | 2500 (எல்) × 1250 (டபிள்யூ) × 1750 (எச்) மி.மீ. |
| லேபிளிங் இயந்திரத்தின் எடை | 150 கிலோ |
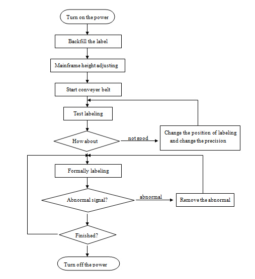
இயக்க ஓட்ட விளக்கப்படம்

சுற்று வரைபடம்

விவரங்கள் காட்டுகின்றன

பேக்கேஜிங் மற்றும் கப்பல் போக்குவரத்து

· துறைமுகம்: ஷாங்காய்
· பேக்கேஜிங் விவரங்கள்: மர வழக்கு ஏற்றுமதி பொதி
· விநியோக விவரம்: கட்டணம் பெற்ற 12-15 நாட்களுக்குப் பிறகு
எங்களை நம்புங்கள், வி.கே.பி.ஏ.கே. , உங்கள் நல்ல தேர்வு! உங்கள் கோரிக்கைக்கு விரைவான பதில்!
எங்கள் சேவைகள்
1. உங்கள் குறிப்பிட்ட லேபிளிங் தேவைகளுக்கு ஏற்ப தொழில்முறை லேபிளிங் சல்யூஷனை உங்களுக்கு வழங்குகிறோம்.
2. ஆர்டர் செய்த பிறகு உங்களுக்கு உயர் தரமான லேபிளிங் இயந்திரத்தை வழங்கவும்.
3. உங்கள் தேவைகளைப் பூர்த்தி செய்ய விநியோக நேரத்தை குறுகியதாக மாற்ற முயற்சிக்கவும்.
4. எங்கள் இயந்திரத்தைப் பெற்ற பிறகு உங்களுக்கு வாழ்நாள் முழுவதும் இலவச தொழில்நுட்ப ஆதரவை வழங்குங்கள்.
அடிக்கடி கேட்கப்படும் கேள்விகள்
1. உங்களிடம் என்ன வகையான லேபிளிங் இயந்திரம் உள்ளது?
அன்புள்ள வாடிக்கையாளர், வட்ட கொள்கலன்கள் மற்றும் தட்டையான மேற்பரப்புக்கான தானியங்கி மற்றும் அரை தானியங்கி லேபிளிங் இயந்திரம் எங்களிடம் உள்ளது. சிலர் ஒரு லேபிளை மற்றவர்கள், மற்றவர்கள் இரண்டு லேபிள்களுக்கு அல்லது அதற்கு மேற்பட்டவை. உங்கள் குறிப்பிட்ட லேபிளிங் நிலைமைக்கு ஏற்ப நாங்கள் இயந்திரத்தை வடிவமைக்க முடியும்.
எனவே, உங்கள் லேபிளிங் தேவைகளை எங்களுக்கு அனுப்ப pls இலவசமாக விழுந்தது, நாங்கள் உங்களுக்கு திருப்திகரமான லேபிளிங் தீர்வை வழங்குவோம்.
2. தேதி மற்றும் நிறைய எண் அச்சிட குறியீட்டு இயந்திரத்தை செய்ய முடியுமா?
ஆமாம், கடிதங்களை அச்சிட குறியீட்டு இயந்திரத்தை சேர்க்க நீங்கள் தேர்வு செய்யலாம் மற்றும் நீங்கள் விரும்பவில்லை.
இது சூடான முத்திரை மற்றும் அதிகபட்சம் மூன்று வரிகளில் அச்சிடலாம்.
3. பொருத்தமான மாதிரியைச் சரிபார்க்க நாம் என்ன தகவல்களை வழங்க வேண்டும்?
உங்கள் கொள்கலன் மற்றும் லேபிளின் படத்தையும், கொள்கலன் மற்றும் லேபிள் அளவையும் Pls எங்களுக்கு அனுப்புகிறது.
முடிந்தால் நீங்கள் எந்த வகையான லேபிளைப் பயன்படுத்துகிறீர்கள் என்பதையும் Pls எங்களிடம் கூறுங்கள். (பரீட்சைக்கு, சுய பிசின், பசை, சூடான பசை போன்றவற்றுக்கு லேபிள் ரோல் அல்லது துண்டுகளாக இருந்தாலும் சரி.) பின்னர், பொருத்தமான மாதிரியைச் சரிபார்க்க அனுமதிக்கிறோம்.
குறிச்சொல்: தொழில்துறை லேபிளிங் இயந்திரம், கண்ணாடி பாட்டில் லேபிளிங் இயந்திரம்









